Toggle navigation
Search
Beranda
Profil
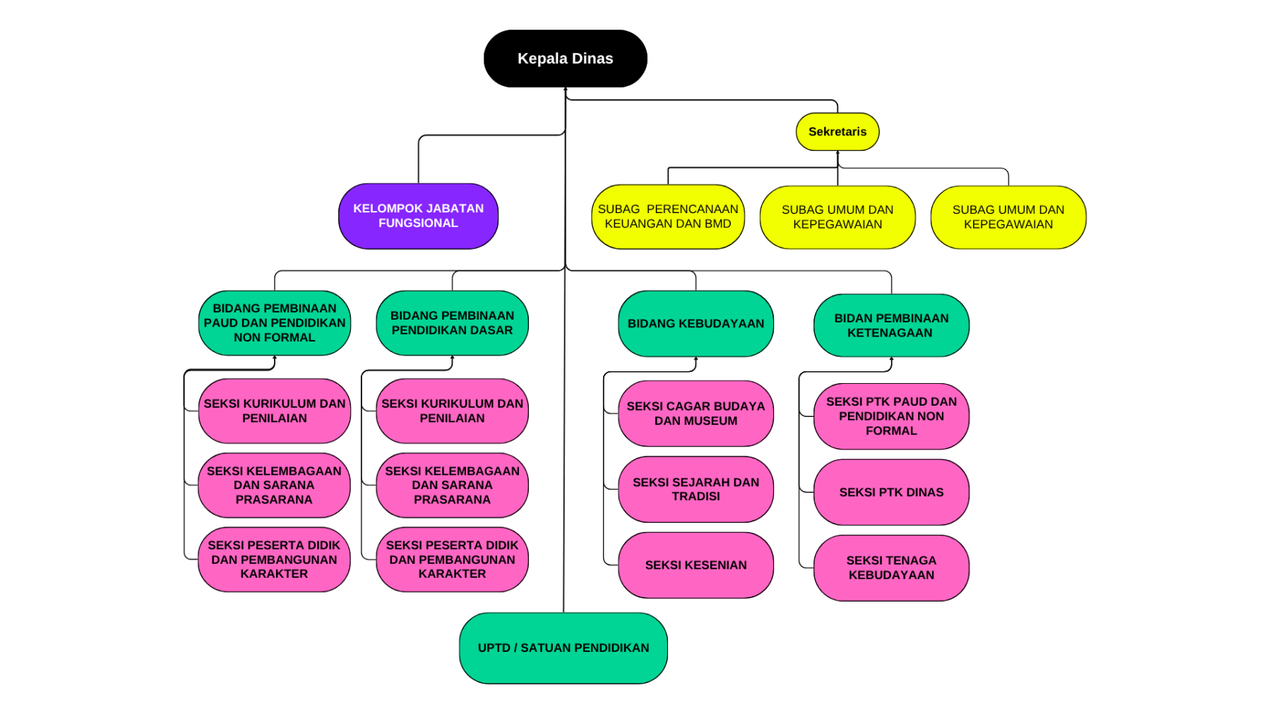
Struktur Organisasi
Pejabat
Visi Misi
SPMB
Berita
Galeri Kegiatan
Layanan
Pengaduan
Struktur
Organisasi